ISIS Schematic Capture

ISIS lies at the heart of the Proteus system, and is far more than just another schematics package. It combines a powerful design environment with the ability to define most aspects of the drawing appearance. Whether your requirement is the rapid entry of complex designs for simulation and PCB layout, or the creation of attractive schematics for publication, ISIS is the tool for the job.

Product Summary

ISIS Schematic Capture Includes:

  • more... Style Templates and full customisation of schematic appearance (line widths, fill styles, colours, fonts etc.).
  • more... Intuitive and ergonomic mouse driven, context sensitive user interface.
  • more... Modeless selection and modeless wiring make common tasks fast and convenient.
  • more... Automatic 'follow-me' wire routing and junction dot placement/removal.
  • more... Hierarchical design including parameterization of sub-circuit component values.
  • more... Full support for buses including sub-circuit ports and bus pins.
  • more... Live preview of PCB footprints whilst selecting components and making new library parts.
  • more... Comprehensive representation for homogeneous and heterogeneous multi-element parts including connectors.
  • more... Sophisticated mangement of component properties including customisation of the relevant dialogue forms.
  • more... Large and continually expanding component libraries of over 10,000 parts, most complete with ready to use simulator models.
  • more... Comprehensive and fully configurable Bill of Materials reporting and Electrical Rules Check.
  • more... Unique visual design explorer allows you to navigate and cross probe between the schematic,netlist and PCB databases.
  • more... Netlist capabilities in a dozen different formats including Tango, Boardmaker, Racal, Futurenet and EEDesigner.
  • more... Output to any Windows printer device in colour or monochrome.
  • more... Graphical export in WMF, BMP, DXF, EPS and HPGL formats.

"We use the Proteus Suite regularly and we really appreciate both the simple user interface and the number of features. When we have faced a limit or a problem, the support response has always been fast and focused. Proteus is a good solution for reasonably complex design."

- Gael Sallas: ST MicroElectronics

Purchasing Options

ISIS is a core product and is included with purchase of any and all Proteus VSM and Proteus PCB Design products.

Publication Quality Schematics

ISIS provides you with ultimate control of the drawing appearance in terms of line widths, fill styles, colours and fonts. This enables you to produce attractive schematics like you see in the magazines rather than the 'thin-line' diagrams associated with other CAD software. Once your drawing is complete you can export it as a graphics file or copy it to the clipboard for incorporation in other documents. This makes ISIS ideal for use in technical documentation, academic papers and project reports in addition to being an excellent front end design tool for PCB Design.

The drawing appearance is defined in terms of a style template - especially useful if you want to apply a 'house style' to all of your designs. Furthermore, the scheme allows you to customise the appearance of the library parts supplied with the package.

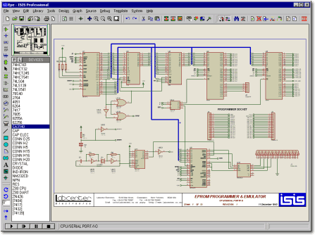
ISIS Schematic Capture

Screen shot showing a typical ISIS design.

Full control of the design appearance is possible through the use of global and local styles.

Context Sensitive User Interface

Much thought has gone into making the most common operations as quick and easy as possible. In particular, ISIS has no wiring mode per se. Instead, you can place a wire at any time by clicking on a component pin or on a previously placed wire. In addition, place, edit, move and delete operations can be achieved directly with the mouse, without having to go through menus or icons. This makes ISIS very quick to use indeed.

ISIS also provides visual indicators to aid the designer in the form of mouse cursors (which indicate the action a left mouse click will have) and context highlighting of objects (which indicates which object or objects will be actioned apon when the mouse is left clicked). These complementary indicators, together with traditional Windows style context menus, make ISIS extremely easy and intuitive in it's operation.

Wire Auto-Router

Follow-me Routing Follow-me Routing

Follow-me Routing with highlighted 'anchor point' allowing you to fully control route topology.

Placing a wire can be as simple as clicking on the two pins you want to connect - the Wire Auto-Router does the rest. But if you want a wire in a particular place, you can simply click at the intermediate corners. The Wire Auto-Router also operates when components are moved, automatically fixing up the affected wiring.

Hierarchical Design

As well as supporting normal multi-sheet designs (equivalent to a circuit spread over several pieces of paper), ISIS fully supports hierarchy within a design. In other words, a particular component can be defined as a module which is then represented by a further circuit diagram. The hierarchy can be nested to an arbitrary number of levels and modules can be drawn either as standard components or a special sub-circuit blocks o nwhich the interface ports can be placed and removed on the fly.

Buses

8051 With Bus Pins

An 8051 microcontroller from the 'micro' library with bus pins for the address and port pins. The bus pins of the device are connected to bus terminals.

ISIS supports bus wires, terminals, module ports and device pins. This makes it ideal for handling complex microprocessor designs in which some devices may have over 400 physical pins. Tedious editing is avoided by drawing each of the address and data buses as a single pin. Bus terminals and module ports allow bus interconnections between sheets and hierarchy levels to be quickly specified.

Device Libraries

ISIS comes with libraries for TTL, CMOS, ECL, Microprocessor, Memory and Analogue ICs plus libraries with hundreds of named Bipolar, FET and Diode discrete semiconductors. Also included are manufacturer specific libraries from National Semiconductor, Philips, Motorols, Teccor, Texas Instruments, Dallas and Zetex amongst others - an expanding total, currently over 10,000 parts. These libraries also contain default properties for PCB packaging and simulator models. Both homogenous and heterogeneous multi-element devices are supported so you can place a relay's coil and contacts on separate parts of the drawing. Connector pins can also be distributed. Device editing is performed directly on the drawing using the general editing tools. Devices may be constructed from lines, boxes, circles, arcs, text and special pin objects. Non-electrical symbols may also be created for use in small mechanical or block diagrams.

A summary listing of included embedded peripheral libraries can be found here.

PCB Packaging Tool

Matching schematic and PCB library parts is greatly simplified by the packagin toold. This displays the PCB footprint alongside the pins for the schematic part and allows both textual and graphical entry of pin numbers for each pin name.

ISIS Schematic Capture

The Visual Packaging Tool greatly simplifies the process of assigning pin numbers for new components.

Pin numbers for multiple gates, bus pins, pin swap and gate swap can all be specified via this dialogue form.

Property Management

Each component in your design can have an arbitrary number of properties or attributes. Some properties control specific functions of the software (e.g. PCB Package, or simulator model) but you can also add your own properties to hold other information such as stock codes or component costs. These properties can then be added to the Bill of Materials report.

Furthermore, when a library part is created, default values and 'Property Definitions' can be supplied. Property definitions provide a plain english description of the property and cause it to be displayed in its own editing field when the component is edited. You can even specify appropriate range limits for numeric values, and keyword lists for strings. A special type for PCB packages allows for browsing of the ARES libraries.

Edit Component Dialogue Form

Edit Component dialogue form for a 74LS123.

The form contains a number of property fields including simulation properties, PCB footprint selection and, at the bottom, two user-added fields for stock-code and part-bin location. These last two properties are not included as standard but are easily added and, as is shown, merge seamlessly with existing properties.

Report Generation

ISIS supports many third party netlist formats making it suitable as a front end for use with other software.

The Bill of Materials report can be configured to include whichever component properties you wish, and can also include column totals for selected numeric properties. Output formats range from plain ASCII text, through CSV to HTML.

Equally useful is the ERC report which lists possible wiring mistakes such as unconnected inputs, conflicting outputs and mis-typed net labels.

Design Explorer

The Design Explorer is a unique tool in Proteus which provides a windows style user interface to allow you to both navigate and inspect your schematic at any stage in the design process. It includes the ability not only to interrogate the current state of the schematic to verify connectivity, packagings etc. but also to navigate to items of interest on both the schematic and the PCB (cross-probing to a PCB footprint or a net in the layout package).

The Design Explorer can show you information about the schematic in two ways:

Partslist View

This view provides a physical representation of the schematic, showing you sheets, hierarchies, components and component pins. You can navigate both across a design (if, for example you have a multi-sheet design with more than one root sheet) and down a design (moving through a design hierarchy or drilling down from a component to look at a listing of the component pins).

Partlist View of the Design Explorer

Partlist View of the Design Explorer showing the various root sheets of the design on the left and the components on the currently selected sheet on the right.

Netlist View

This view provides a representation of the connectivity of the schematic, showing you a listing of all the nets on the schematic and all the pins connected to the selected net.

Netlist View of the Design Explorer

Netlist View of the Design Explorer showing the various nets of the design on the left and the components on the currently selected net (GND) on the right.

You can also use the design explorer to navigate directly to items of interest on either the schematic or the corresponding ARES layout (cross probing). This is as simple as right clicking on the item in the design explorer and selecting the appropriate navigation option from the resulting context menu.

Schematic Net Navigation

Schematic Net Navigation

PCB Net Navigation

PCB Net Navigation

Schematic Part Navigation

Schematic Part Navigation

Graphical Export

Proteus uses standard Windows drivers to output to both your screen and printer. Both colour printers and pen plotters are supported. Hard copy devices are well catered for and output can be scaled or rotated as required. For example, an A1 sized drawing can be rendered at 1:1.5 sideways on a wide carriage printer. Additional commands provide for copying the schematic to the clipboard and for output to Windows bitmap (BMP), Windows metafile (WMF), HPGL, DXF and EPS graphics files.